Přenosový standard MIDI (Musical Instrument Digital Interface) byl publikován k užití v roce 1983 a byl navržen pro vzájemnou komunikaci multimediálních počítačů s elektronickými hudebními nástroji. Neslouží tedy k přenosu samotné hudby, ale k přenosu informací o událostech hudebními nástroji vytvářenými (např. stisk klávesy, uvolnění klávesy, pootočení potenciometrem apod.). Samotný zvukový signál vytváří až počítač nebo jiná zvuková jednotka podle přenášených informací. Po svém vzniku se standard stal významným komunikačním prostředkem v oblasti elektronických hudebních nástrojů a hojně se využívá do dnešních dnů v dalších oblastech. Skládá se ze tří částí: hardwarového rozhraní, vlastního komunikačního protokolu a souborových formátů.
Zajímavost
Komunikační protokol MIDI je v audiovizuální praxi často využíván k řídicím aplikacím. Jednotlivými událostmi definovanými komunikačním protokolem MIDI lze vzdáleně ovládat ovládací i prvky softwaru. Po příjmu dané události se vykoná příslušná funkce. Události mohou být generovány např. fyzickými ovládacími kontroléry, ovládaným softwarem může být např. program pro tvorbu živých vizuálních efektů či jiný elektronický hudební nástroj.
3.2.1
Fyzické rozhraní
Fyzické (hardwarové) rozhraní MIDI využívá „pětikolíkový“ konektor DIN (viz obr. 22). Zařízení jsou opatřena vždy samičím (female) konektorem. Propojovací kabel je tedy na obou koncích opatřen vždy samčím (male) konektorem. Význam jednotlivých kolíků je vysvětlen na obr. 21.
Obr. 21. Schéma a číslování kolíků DIN konektoru
Tabulka 1. Význam jednotlivých DIN konektorů pro MIDI rozhraní
číslo konektoru | Význam |
1 | Nevyužitý |
2 | uzemnění (využívá se pro elektrické stínění) |
3 | Nevyužitý |
4 | datový vodič |
5 | datový vodič |
Obr. 22. „Pětikolíkový“ konektor DIN
Na zařízeních se zpravidla používají 3 druhy zásuvek (na obr. 23) s následujícím označením:
Obr. 23. MIDI sběrnice
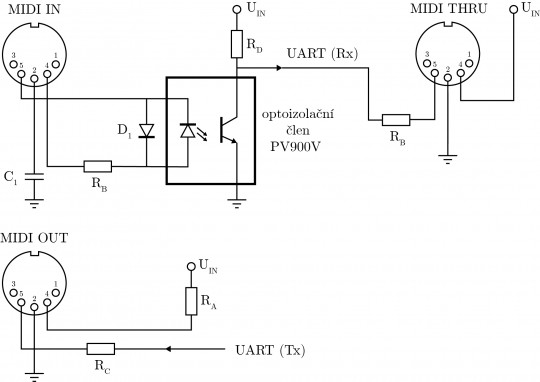
Tuto trojici zásuvek lze souhrnně označit jako MIDI port či MIDI sběrnice. Většina hudebních zařízení disponuje pouze jedním portem, existují však i víceportová zařízení. Obvodové schéma je na obr. 24.
Obr. 24. Obvodové schéma MIDI sběrnice
Přenos dat rozraním MIDI je sériového typu. To umožňuje, aby bylo možné po jednom kabelu posílat informace více zařízením současně. Jedna sběrnice MIDI zvládne obsluhovat až 16 kanálů pro 16 různých hudebních nástrojů. Využitím víceportových zařízení se počet kanálů úměrně znásobí.
Zajímavost
Přenos propojovacím kabelem funguje na principu proudové smyčky. Její výhodou je odolnost vůči rušivému elektromagnetickému záření a možnost přenosu na velké vzdálenosti (elektrický proud ve smyčce je vždy stejný). Princip přenosu je znázorněn na obr. 25.
Obr. 25. Princip proudové smyčky v MIDI obvodu
Propojování zařízení mezi sebou se nazývá řetězení. Využívá se sériového propojení více hudebních zařízeních s využitím zásuvky MIDI THRU. Jak bylo popsáno výše, tento výstup přímo duplikuje signál (galvanicky oddělený) přivedený na vstup MIDI IN. Tato metoda má tu výhodu, že jejím použitím odpadá nutnost, aby zařízení obsahovalo více portů. První ze zařízení se označuje „master“. Využívá výstup MIDI OUT (jde např. o řídicí klaviaturu syntezátoru, masterkeyboard nebo počítač). Způsob řetězení je uveden na obr. 26
Obr. 26. Způsob řetězení MIDI zařízení
MIDI merge box (na obr. 27) je o zařízení s několika MIDI vstupy a výstupy, jejichž datové toky lze libovolně nasměrovat. Směrování se nastavuje přímo pomocí ovládacích prvků merge boxu nebo počítačem přes softwarové rozhraní. Směrování (routing) je velice problémovou částí, při níž se hledá bezproblémové propojení cest bez vytvoření nežádoucích smyček nebo nefunkčních větví. Při vyšším počtu hudebních zařízení a merge boxů jde o složitý úkol. Merge boxy se využívají také k převádění časového kódu, umí si zapamatovat současné nastavení a rozeznávají dané MIDI zprávy. To jim umožňuje i zasahovat do jejich obsahu během procesů směrování. Novodobá studiová technika zvládá ve spolupráci s počítači zpracovávat i více než jen 16 kanálů (např. 128 rozdělených do osmi sběrnic, přičemž každá z nich disponuje právě 16 kanály).
Obr. 27. MIDI merge box
Zprávy přenosového standardu MIDI a jejich významem jsou definovány v oficiální specifikaci, viz [8]. Přenášené bajty datových zpráv MIDI lze rozdělit na 2 základní typy, a to:
- stavový bajt (Status byte) – vyznačuje se log. 1 na pozici MSB (Most Significant Byte), po které následují 3 bity určující událost MIDI. Poslední čtveřice bitů (tzv. nibble) určuje číslo kanálu, kterému je zpráva určena (v rámci jedné sběrnice jich může být až 16).
- datový bajt (Data byte) – vyznačuje se log. 0 na pozici MSB, po které následuje 7 bitů určujících parametr konkrétní vykonávané funkce (určené ve stavovém bajtu). Datových bajtů se v toku zpráv může nacházet i více za sebou (u běžných typů zpráv nejvíce dva).
V binární číselné soustavě jsou tyto druhy zpráv reprezentovány samostatnými bajty (tvořenými osmi bity).
Příklad
Níže jsou uvedeny příklady MIDI zpráv o různém počtu bajtů:
+

Obr. 28. Struktura jednobajtových, dvojbajtových a tříbajtových zpráv MIDI
Kde n je číslo kanálu, p je číslo zvoleného programu, k je číslo noty a v je číslo udávající rychlost (velocity).
Komunikace komunikačním protokolem MIDI tedy vždy začíná stavovým bajtem, po kterém může následovat jeden nebo dva datové bajty.
Rychlost přenosu informace rozhraním MIDI je pouhých 31,25 kbit/s, z čehož plyne doba přenosu jednoho bajtu zpráv 320 μs. Při připojení více zařízení k jedné MIDI sběrnici tak může snadno dojít k zahlcení této sběrnice mající za následek nezanedbatelná zpoždění probíhajícího datového přenosu. Fyzickou vrstvu může tvořit také sběrnice USB (Universal Serial Bus) – pak jde o MIDI přes USB, bezdrátová technologie Bluetooth – pak jde o MIDI přes Bluetooth nebo Wi-Fi (Wireless Fidelity) – pak jde o MIDI přes Wi-Fi. Technologie Wireless MIDI (WIDI) slouží pro bezdrátový přenos zpráv MIDI komunikací v bezlicenčním rádiovém pásmu 2,4 GHz, avšak při zachování rychlosti přenosu MIDI 31,25 kbit/s. Uplatnění lze nalézt při živém vystoupení, kdy umělce hrajícího na elektronickou (MIDI) kytaru nebo „keytar“ (syntezátor na rameno) při pohybu neomezuje její kabel.
Poznámka
Využitím přenosu MIDI zpráv některým z výše popsaných rozhraní lze vytvořit složitá propojení mnoha studiových zařízení a hudebních nástrojů. V průběhu živé produkce lze využívat tzv. MIDI ovladače (MIDI kontroléry), tedy zařízení negenerující žádné vlastní zvuky. Takové nástroje se běžně užívají jak v klasické podobě (např. elektronické klávesy - masterkeyboard, či MIDI kytary), tak i v moderních provedeních (např. MIDI pady – tedy tlačítkové kontrolery). Mezi ně patří produkty firem Native Instruments a Ableton, sloužící pro přímou práci s jejich vlastními DAW (Digital Audio Workstation) systémy. Z dalších moderních zařízení lze jmenovat například sférický kontrolér AlphaSphere nebo doplněk pro akustické kytary ACPAD.
Původní verze standardu MIDI 1.0 má být ve střednědobém horizontu plnohodnotně nahrazena novou verzí MIDI protokolu MIDI 2.0. Vývoj je komplikovaný širokým uplatněním původního protokolu. Verze 2.0 by měla přinést vyšší rozlišení dat, ovladače pro jednotlivé noty, zjednodušení předávání zpráv a další funkce. Při tom musí být zachována interoperabilita (zpětná kompatibilita) s miliony produktů využívajících standard verze 1.0. Asociace vývojářů MIDI (MIDI Manufacturers Association) přijala v roce 2020 první specifikaci. Podle ní by kompatibilitu a inteligentní řízení měly zajišťovat zprávy mechanismu MIDI-CI (Capability Inquiry), díky němuž budou moci jednotlivá zařízení vyhovující standardu MIDI 2.0 společně komunikovat a automaticky se nakonfigurovat pro vzájemnou spolupráci. Bude přítomno automatické zjišťování, zda lze s připojeným zařízením komunikovat novým nebo původním protokolem, čímž se zachová kompatibilita. Standard MIDI 2.0 předpokládá obousměrnou komunikaci, přičemž první specifikace má být cílena pro rozhraní USB. Specifikace vznikajícího protokolu jsou postupně zveřejňovány v [9].





